【3/18(水)〆】〔鹿児島県からのお知らせ〕伊佐市大口・焼山遺跡 発掘調査補助員 募集
2026年03月12日
リンク集
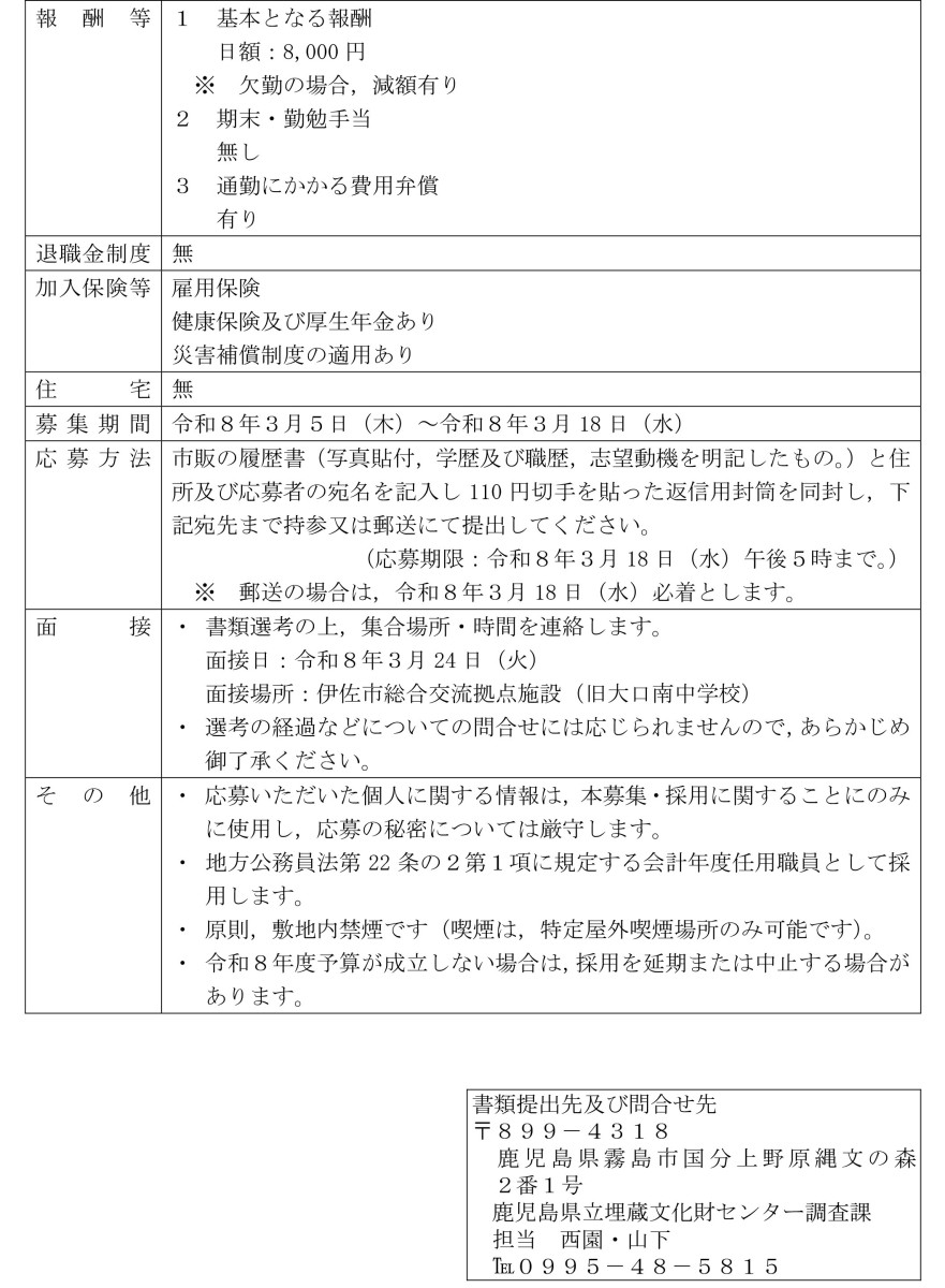
※ 募集要項: 焼山遺跡 会計年任用職員募集要項 (PDF)
※ 募集詳細:鹿児島県立埋蔵文化財センター(外部リンク)
※ 参考:令和7年11月の確認調査時に開催した、焼山遺跡 現地説明会の様子 ⇒ こちら (外部リンク)
掲載元
伊佐市教育委員会 社会教育課 文化財係
電話:0995-26-1554
- こんな時には?
The Isa City homepage is translated by using the free translation service of an external site.
It is because of being mechanically translated when it is not a correct translation.
Please acknowledge being not able to assume all the responsibilities in the Isa City even if the mistake etc.
done by the accuracy of the translation are found beforehand.
2026年03月12日
※ 募集要項: 焼山遺跡 会計年任用職員募集要項 (PDF)
※ 募集詳細:鹿児島県立埋蔵文化財センター(外部リンク)
※ 参考:令和7年11月の確認調査時に開催した、焼山遺跡 現地説明会の様子 ⇒ こちら (外部リンク)
伊佐市教育委員会 社会教育課 文化財係
電話:0995-26-1554